以诚为本
以信立考
期末已至
考试周近在眼前
相信各位英才学子正专注蓄力、积极备考当中

《礼记》有言:“不宝金玉,而忠信以为宝。”
诚信,是贯穿千年的精神底色
亦是人立于世的内在基石
它不仅凝聚为传统美德
更应成为每个人笔下的自觉、考场上的坚守。
端正考风、严守考纪
是对学习生涯的负责
更是对成长信仰的践行
期末的钟声即将敲响,考场是检验知识的殿堂,更是映照品格的窗口。分数衡量一时学业,诚信定义长久人格。严守考纪、诚信应考,不仅是对规则的遵守,更是对自我与付出的尊重。
考风考纪具体要求
考生在考场内不准从事与考试无关活动,不准互相谈话,不得传递任何物品。如试题字迹不清时,可举手示意,询问教师。考生在考试过程中不允许旁窥、交头接耳、互打暗号或者手势。
学生应当自觉遵守考场守则,诚实守信,增强遵纪守法自觉性,禁止将各类电子产品带入考场,严禁出现各类违规行为。
考生凭学校规定证件(如校园卡、学生证)参加考试,并将证件放在桌子指定位置,以便检查。
考生应尽量按考试规定时间提前10-20分钟进入考场。考生应当服从监考教师指挥,按监考教师安排的座位就座,做好考前各项准备工作。
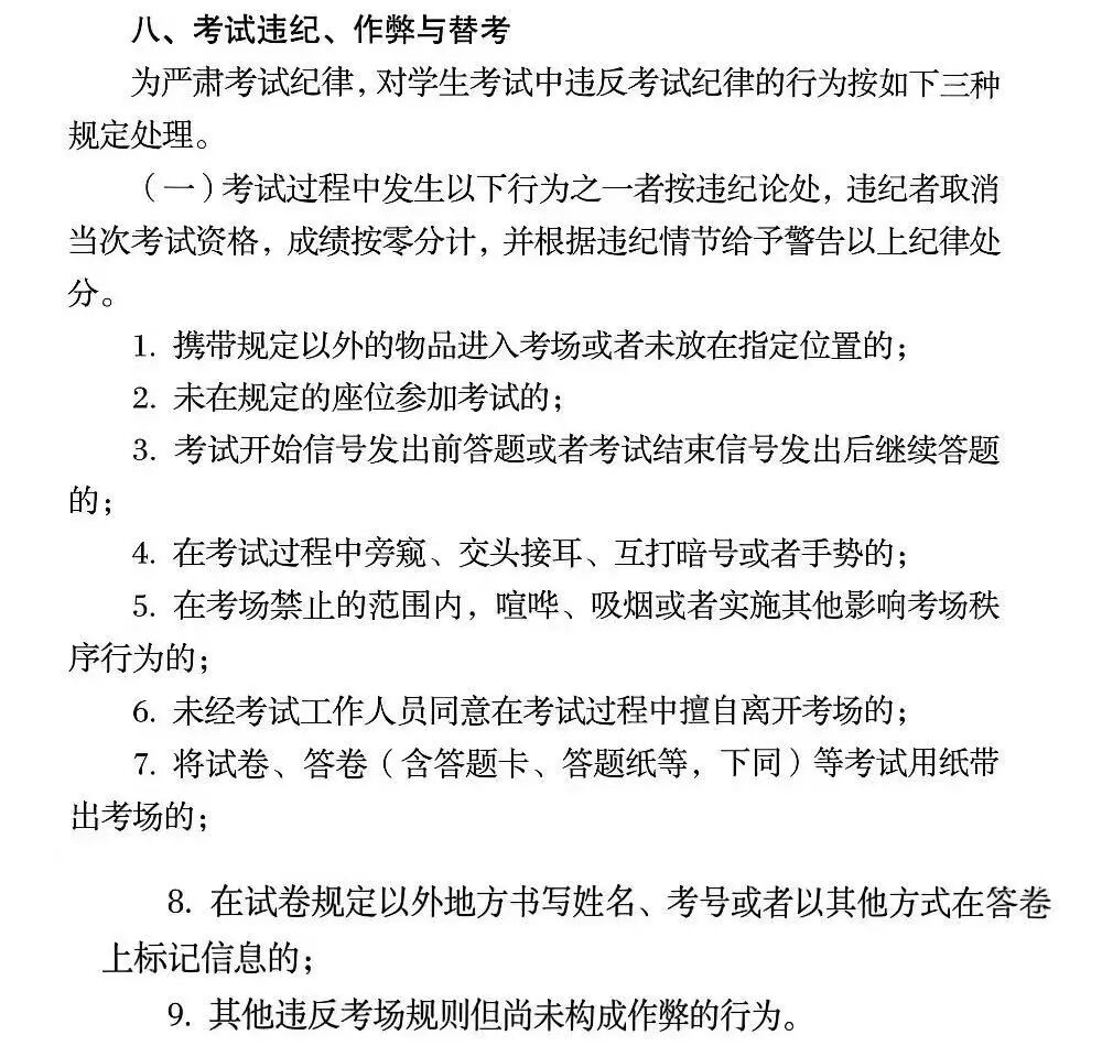
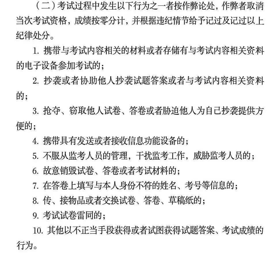
大家一定要谨记《学生手册》中《哈尔滨商业大学课程考核规定》第八条“考试违纪、作弊与替考”中对学生考试中违反考试纪律的行为有相应的规定和处罚,因为规则不是束缚,而是公平的保障。我们一起遵守规则,诚信应考,维护干净的考场。



以诚信铺底
以实力落笔

愿大家考场从容